web299.com
全部
教育
语言/资格考试
法律
互联网
政务民生
Word模板
Excel模板
PPT模板
网页特效
小程序模板
网站模板
首页
教育
语言/资格考试
法律
互联网
政务民生
Word模板
Excel模板
PPT模板
网页特效
小程序模板
网站模板
当前位置:
首页
>
教育
>
测试题
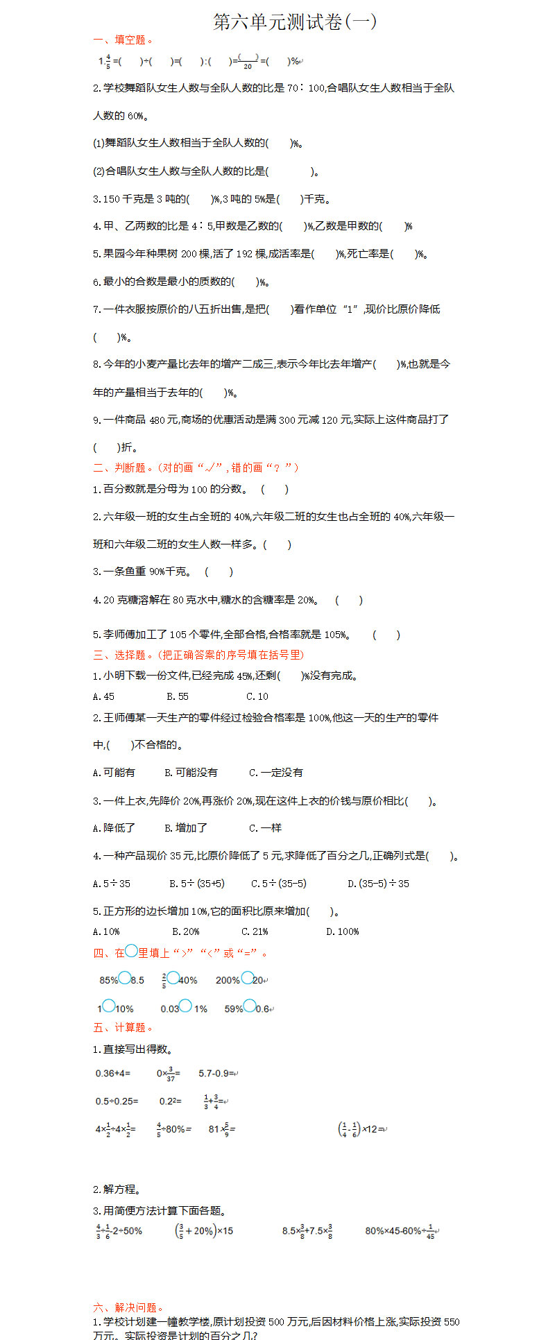
2021年苏教版六年级数学上册第六单元测试题及答案一
分类:
测试题
日期:
2024-05-12
点击(0)
评论(0)
免费下载
简介
 **2021年苏教版六年级数学上册第六单元测试题及答案一,word格式,共5页,可打印下载**
相关推荐
《变形记》课件
圆的面积教案
蝉 教学课件
KB1单元测试
There_be_句型精品课件
《槐乡五月》课件(精)
广告
广告